VIP标识上网做生意,首选VIP会员 | | RSS订阅
商务中心
商务中心
发布信息
发布信息
排名推广
排名推广
 
当前位置: 首页 » 行业资讯 » 行业技术 » 正文

城镇供水管网漏损现状分析及漏损控制技术研究进展

放大字体  缩小字体 发布日期:2022-07-05   浏览次数:1211
1. 引言为了用水安全、提高经济收益,必须要重视管网建设,使其安全运行。供水管网老化、超限服役、部分管材差、缺乏完善管理等
 1. 引言
为了用水安全、提高经济收益,必须要重视管网建设,使其安全运行。供水管网老化、超限服役、部分管材差、缺乏完善管理等原因 ,使得平均漏损率达15%以上的城市占大部分,而发达国家仅为6%~8%。漏损率居高不下,经济损失惨重。针对城镇供水管网现状,相关专家提出了相应的应对策略和解决方案。目前常用的基于仪器设备的漏损检测方法 [4] [5] [6] 有流量法、压力法、听音法、相关分析法、示踪气体法、探测雷达法等。操作性强,便于携带,但对专业度要求高,且不适用于大范围检测。同时多数研究者基于算法或者编程软件建立了管网漏损预测和定位模型 。但是建模对于计算机语言要求较高,过程较为复杂,同时又由于缺乏足够的管网数据资料及各种不确定因素等,导致模型精确度偏低,在实际应用中技术不成熟。为快速精确定位,可以基于模型算法快速定位可能的漏损区域,再结合硬件设备进行人工检漏,两者结合,精确定位漏损点。同时借鉴发达国家治理思路,采用DMA (district metering area)分区计量管理和压力调控等措施,漏损率大幅下降。
2. 国内外管网漏损现状
2.1. 国外供水管网漏损现状
目前,发达国家普遍采用分区计量、压力调控、被动检漏等手段,先后引入流速检漏仪、水压检漏仪等。在设备和监测技术的加持下,部分发达国家的漏损率取得重大突破。部分国家漏损率如下,平均漏损率为10.63%,如图1。
2.2. 国内供水管网漏损现状
管网周围地面凹陷、水资源被浪费都是管网漏损带来的最直接影响。虽然我国城市供水量、供水管长、总用水量、用水普及率逐年增长,但供水企业仍面临各种困难,如管道老化、管材差、超期服役的管网等。根据《中国建设报》2014年报告,我国每年漏失的水量高达70多亿立方米,足够1亿人用。据官方资料,漏损率超过15%的有600多个城市,严重的可达70%以上,发达国家的最好水平是6%~8%。供水管网漏损给我国带来了严重的经济损失。

图片
图1. 一些国家目前的平均管网漏损率
1) 根据中华人民共和国住房和城乡建设部官方数据统计,2004~2016年中国城市和县城的用水普及率及城市供水管道长度,见图2:

图片

图2. 2004~2016年中国城市和县城的用水普及率及城市供水管道长度
2) 据2021年《中国统计年鉴》资料,我国2005~2019年供水总量及人均用水量,见图3:
图片
图3. 2005~2019年供水总量及人均用水量
3) 据《住房和城乡建设部》官方数据显示,1996~2019年中国城市平均管网漏损率,见图4:
图片
图4. 1996~2019年中国城市平均管网漏损率

2.3. 国内外供水管网漏损现状对比

和国外相比,我国管网的漏损率相对较高,平均管网漏损率为15.66%,严重时可达70%以上,而发达国家仅为6%~8%。欧洲部分国家和地区平均单位管长漏损量为0.77 m3/km∙h,而中国平均单位管长漏损为1.85 m3/km∙h。我国部分偏远地区供水设施老旧,管理技术仍不够完善,导致管网漏损率仍居高不下,大多数情况下都是在管网出现事故的时候进行及时抢修。常用的管网检测方法有相关分析法、听音法等。而部分发达国家很早就开始关注管网漏损问题,因此不管在技术还是管理方式上都具有借鉴作用。
3. 城镇供水管网现状
3.1. 供水管道腐蚀老化现象严重
老旧城区由于基础设施落后,加上管网维护不到位、使用年限较长等原因导致管网腐蚀老化现象严重。管道内壁的锈蚀物质会随着水流冲刷作用进入居民的生活用水中,影响居民的生活。此外,余氯因管道结垢被耗尽,导致水中滋生各类细菌,加剧管道腐蚀,水质恶化,发生二次污染,降低管网输水能力 。
3.2. 管材较差,管道超限服役导致漏损现象严重
对于没有做内衬的管道或者内部防腐不到位的,较易锈蚀,加上早期建设的管道使用年限较长,或多或少的会存在漏损问题,从而加大水资源的浪费,使得供水成本增大。
不同年份管网敷设占比情况及管道材质占比情况,见图5。其中部分管道使用年限超过50年以上,存在很大程度的漏损风险。管材较差也会削弱管网寿命,造成漏损。
图片
图5. 敷设管道占比情况(a)和不同管材占比情况(b)
3.3. 供水管网缺乏维护和管理,信息化管理水平低
由于部分城市管道建立的时间较长,缺乏相关的资料。加上有关部门没有科学有效的对管网进行定期管理和维护,这就使得管理人员无法详细了解到供水管网的管材、管径、使用年限以及可能存在的漏损区域,导致后期供水管网的管理与维护较难 。
部分管理部门缺乏相应的管理知识和能力,依靠经验指导工人工作。大部分城市管网资料没有建立起系统化、智慧化的管理方案,不能第一时间对管网漏损地方进行预警和排查。
4. 问题解决方法
针对管网存在的问题,相关专家提出了如下控制策略和管理机制。
4.1. 更新改造老旧、超限管网
改造超年限、破损、管材差的管道。选用优质管材,诸如,钢管、铸铁管等。改造老旧小区管网,便于用水计量管理,实行一户一表制。
4.2. 分区计量
实施供水管网分区计量原则,完善其他用水计量管理,诸如,消防、绿化、市政等用水量。这样才能准确计量用水量。
4.3. 压力调控
根据水量变化特征,合理调度供水压力,均衡高、低压区。水量小时,合理降压。逐步均衡管网压力,降低漏损量。
4.4. 供水管网智能化建设
部分城市由于信息化水平低,缺乏足够的管网数据,只能凭借经验控漏。基于物联网搭建智慧管理平台,进行信息化、常态化、科学化的管理,实时监测管网水量、水质、水压变化,对管网漏损的位置能够准确查找,并及时控制漏损。
4.5. 不断完善和提升管理制度
部分供水企业开展漏损工作不到位、内部管理制度不完善、员工积极性不高,导致管网漏损严重。因此企业要进行严格的绩效考核,完善相关管理制度,落实责任制,规范工作流程,提高相关人员的专业技能。同时地方政府也要加大对管网控漏的资金投入。
5. 供水管网漏损控制技术的研究进展
漏损控制技术包括常用的硬件检漏技术、建立供水管网模型预测管网漏损时间,定位漏损点。但单独使用某一种方法效果不尽如人意,需二者结合使用,节约人力、物力。目前我国较为有效的控漏检漏方法为采用DMA分区计量方式,在部分试验区已取得较好的结果,漏损率显著下降,但普及率较低,管理还不够完善。
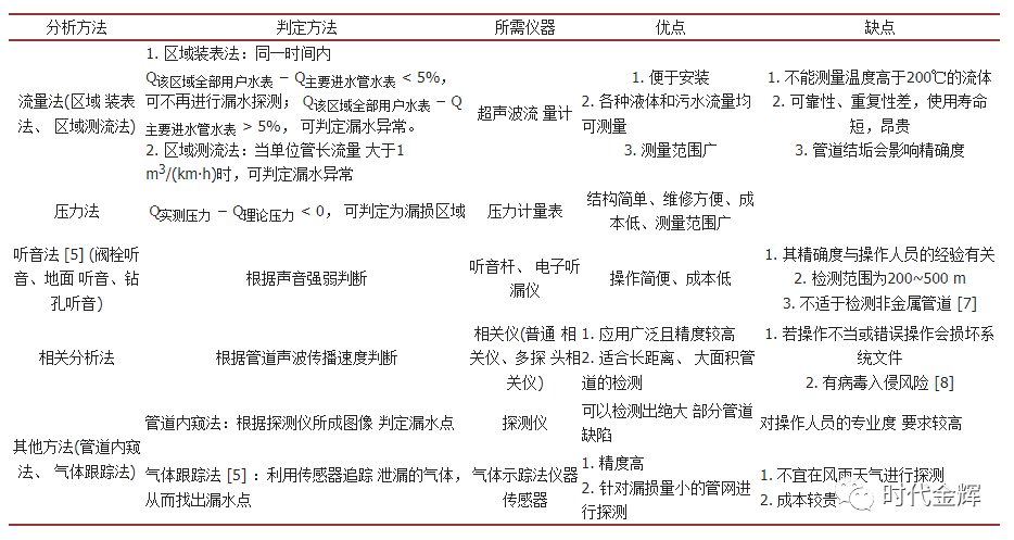
5.1. 供水管网常用硬件检漏方法
图片
表1. 常用的供水管网硬件检漏设备
5.2. 供水管网模型的研究与发展
通过管网模型,对管网漏损区域进行预测和定位,及时采取措施,减少经济损失。
天津大学李霞  建立了基于遗传算法(GA)的BP神经网络状态估计模型,根据已有管网信息推求未知信息,从而扩大管网的信息量,利用贝叶斯算法估计管网可能发生漏损区域的概率,从而进行漏损的检测和定位。同时根据管网压力变化采用聚类分析法对其进行分类,实行虚拟分区,缩小检测范围。对于未实现分区且供水规模较大的管网适合此方法进行检漏。
天津大学张瑛 结合EPANET水力模拟软件并采用水量平衡法、夜间最小流量法和管网的水力模拟法,建立动态的供水管网漏损模型。此法弥补了以上三个方法单独使用的不足,得到了各条管段的漏损信息。经过反复推敲模拟,最终得到漏损系数C,从而提出了关于管网漏损新的拟合方法。但此方法实际过程还存在其他因素的干扰,诸如,管径、埋深等,导致实际的管网漏损率的表达式仍需修正。最后将管网的漏损模型与地理信息系统GIS结合,从而实现管网的动态监测及漏损的精确定位。
合肥工业大学闫丽芳  利用层次分析法建立供水管网漏损评价因素模型。分析如管材、管径、管道使用时常、管道运行时的压力、管道埋深等可能导致管网漏损的各个因素之间的相互权重关系,便于科学指导管网建设、施工、设计及维护管理等。同时结合MATLAB编程软件,将粒子群优化算法(PSO)引入到BP神经网络中,克服了BP对初始值的敏感性,建立了PSO-BP神经网络模型。此模型能够预测供水管网的安全使用时间,大大提高了模型的运算收敛速度及精确度,对管网漏损起到预测作用。但由于数据不全以及建模的复杂性导致模型的精确度也被大大削弱,在实际应用中会存在偏差。
综上,基于算法或者水力模拟软件构建的供水管网模型的方法在一定程度上可以对管网漏损的概率进行预测,对管网漏损区域进行粗略定位,缩小检测范围。其中李霞基于概率论思想利用贝叶斯方法对管网漏损区域进行检测和定位,虽不能精确定位,但可定位到某一区域,同时对水力模拟误差、监测误差具有良好的免疫,此法具有较好的发展空间,同时利用聚类算法的思想实现虚拟分区,适合我国管网密度大的特点,可以缩短检测区域,提高检测效率。压力对管道影响显著,张瑛建立的供水管网模型能够很好的表征管网漏损的情况,为今后的管网压力管理工作提供理论依据,但影响管网漏损的因素较多,导致模型的精确度及可靠性还有待提高。闫丽芳建立的PSO-BP神经网络模型可以对管道安全使用时间进行预测,可对超限使用的管网进行预警,但由于历史资料不足削弱了模型精度。建模过程较为复杂,需要借鉴其他研究者的优缺点,才能取长补短,建立一个高效便捷的模型还有很长的路要走。
5.3. DMA分区计量管理体系
湖南大学黄茂林 通过DEM分区计量体系并结合EPANET2.0软件,分析在DMA分区计量中的阀门数量及安装位置对管网水压以及水质指标的影响。对阀门数量及安装的位置运用遗传算法进行分析研究。结果表明,在一定范围内,阀门数量与压降成正比,超过此范围,压降不明显;阀门数量与漏损量成反比,阀门数量越多,漏损量越少。总结得出:通过控制阀门数量实现降压是经济有效的。
同济大学张志明将DMA技术运用于实践,对实验区域每个小区安装水表,通过实时监测流量计数据及小区抄表数据,得到产销差及夜间漏损量。同时,建立供水管网动态水力模型预测和计算管网漏损量。将DMA技术与管网水力模型相结合的办法在试验区取得了较好的结果,对今后管网漏损及水质控制具有较好的指导作用。
李克非等人在吉林市市区四个区域内采取分区计量,在分区计量前进行全市用水排查,通过流量计实时监测管网流量,通过三年的运行实践,产销差率由原来的46.8%降低到33%左右。
许刚等人  针对目前供水管网分区计量问题存在的不足之处进行了改进,提出了对供水管网进行两级分区管理的思路。建立分区后,由一级总公司统一建立数据采集系统及管理平台,实行数据动态管理,动态分析管网异常状态,量化二级分公司的漏水量。子公司下设供水所,管理相应的二级分区,包括确保流量计每天正常工作,对流量计数据进行核查,收集汇总等。工程实践结果表明,结合一、二级流量数据,能够准确的对漏损点进行定位,使得供水产销差明显降低。
刘锁祥等人进行水量平衡分析,进一步明确管网漏损情况,针对北京市复杂的管网拓扑关系,采用独立分区计量和压力调控的手段,压力调控为分区调度、区域控压、小区控压三个方面。同时建立管网GIS模型和水力模型系统对管网压力进行优化。建立专职检漏人员,将人工查找定位与远程监测相结合,并不断推进卫星探漏等技术,查找暗漏、破损的管网。通过上述技术措施,北京市漏损率连续10年下降,降到9.85%。
在控漏方面,绍兴市通过开展全面管网普查,通过完善分区建设、信息化,智能化的管网控制措施。漏损率从20%降到5%,具有很强的示范带头作用。郑州市实现了漏损率从2011年的23.63%到9.23%飞跃,该市通过完善分区计量管理,结合压力调控,搭建物联网智能平台等措施,进行智能检漏控漏。五年内,改造老旧管网112余公里,建立一级计量分区7个、二级25个、独立的子分区(DMA) 1882个。
综上,一系列的工程实践证明,实行DMA分区计量方法,在检漏控漏方面成效显著。可以将DMA方法与供水管网模型结合,同时结合智能化管理或者分区管理或者安装多个阀门调控管道压力的思路进行优化完善并提高控漏效果。问题在于DMA技术推广范围还较小,如何扩大试验区域值得思考。有条件的可以借鉴吸收成功案例经验,结合本地区情况,优化改造方法。但对一些没有条件实行此方法的区域如何控漏检漏还值得深入思考。
6. 结论
供水管网长度、用水普及率以及我国的用水量正在逐年上升,但全球水资源匮乏,供水管网又存在各种各样的问题,这无疑又增加了全球水资源的负担以及经济负担。因此,寻求经济有效的管网控漏检漏方法是当前最关心的问题。
影响管网漏损有很多原因,采用单一的漏损控制方法是无法取得良好的治理效果的,必须要双管齐下,两头抓。将硬件检测与软件模型进行结合,先采用软件模型进行大范围地查找,找到管网漏损区域,再运用硬件设备小范围查找。实现从出现漏损再去补救到精准定位节约人力物力的转变。但由于缺乏动态管理、管网资料不健全、历史资料不足、建模的过程较复杂,导致管网漏损的原因有很多,诸如管材、管径和埋深以及管道周围自然因素的干扰等原因,致使模型很大程度上不能很好地模拟自然条件下管网漏损情况,模型的精确度以及在实际工程中的使用情况均较低。
管网漏损问题愈来愈受到供水企业的重视,部分实验区域及城市通过采取DMA分区管理技术并结合管网模型及智能化管理,最终取得较好成效。结合实际情况,企业应当采取相应的管理措施,制定本地区的行之有效的漏损目标,进行智能化管理,从而实现有效的控漏检漏。
来源:杨丹 扬州大学环境科学与工程学院 江苏 扬州 
 
 
 
 
[ 行业资讯搜索 ]  [ ]  [ 告诉好友 ]  [ 打印本文 ]  [ 关闭窗口 ]  [ 返回顶部 ]

 
0条 [查看全部]  相关评论

 
推荐图文
推荐行业资讯
点击排行
 
 
网站首页 | 关于我们 | 联系方式 | 使用协议 | 版权隐私 | 网站地图 | 友情链接 | 网站留言 | 广告服务 | 京ICP备14004056号-2
1《管业精英》&环球管道网 -- 管材管件---管材设备原料---B2B专业电子商务平台Copyright 2008-加盟热线:010-62125693 手机:13621086665 投稿:sdjh168@163.com
京ICP备14004056号-2 京公网安备11010802014762 号